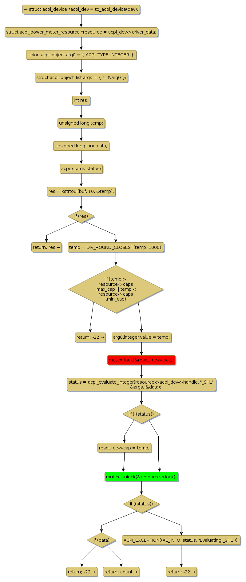
Instance Verification Kit (IVK)
mutex lock @ [6470+28+/linux-3.19-rc1/drivers/hwmon/acpi_power_meter.c]
Instance Signature: lock
|
The Matching Pair Graph:
|
|
Function Name
|
Control Flow Graph (CFG)
|
Events Flow Graph (EFG)
|
Source Correspondence
|
|
set_cap
|
|
|
[5856+7+/linux-3.19-rc1/drivers/hwmon/acpi_power_meter.c]
|